[纵观天下] 开房”被法院传唤?官方回应:是真的 写错了

[复制链接]
查看: 10703|回复: 0

574

主题

101

回帖

1940

积分

金牌会员

积分
1940
发表于 2018-4-4 08:26:26 | 显示全部楼层 |阅读模式 来自 江苏盐城

147590247.png

近日,网络上热传一张疑似南京市江宁区人民法院传票的图片。让网友感到不解的是,该"传票"传唤事由一栏填写的是"开房"。 4 月 3 日,现代快报记者通过电话联系了南京市江宁区人民法院相关负责人,他对此作出回应,传票是真的,是写错了。

从图片中可以看出,案号、案由、时间、应到处所等,均被打了马赛克,但案号处显示,此为 2018 年的案子。

该工作人员介绍,法院已获悉此事,院长和法院党组高度重视,立即安排人手进行调查,一方面积极联系图片发布者了解情况,另一方面通过笔记核实当事工作人员和事件真相。

"事情已经调查清楚,是我们写错了。"他说。

北京市高朋(南京)律师事务所律师徐应超表示,正常来说,一般传唤事由都是开庭,我个人认为可能是把开庭写成开房。

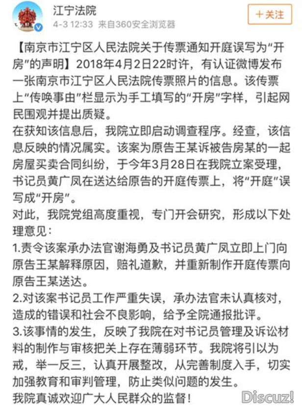
对此,@江宁法院 2018 年 4 月 3 日 12:33 发布【南京市江宁区人民法院关于传票通知开庭误写为"开房"的声明】↓↓



147590247.png




回复

使用道具 举报

您需要登录后才可以回帖 登录 | 立即注册

本版积分规则

返回顶部 关注微信 返回列表